健全统一司法鉴定管理体制之协同化建设路径
——兼与单一立法路径说商榷
张保生1,2,贠 丹3,陈邦达1,4,董 帅1
(1.太阳成集团tyc9728 证据科学教育部重点实验室 司法文明协同创新中心,北京 100088;2.最高人民检察院重罪检察证据分析研究基地,北京 100088; 3.山西大学 法学院,山西 太原 030031;4.华东政法大学 刑事法学院,上海 201620)
摘要
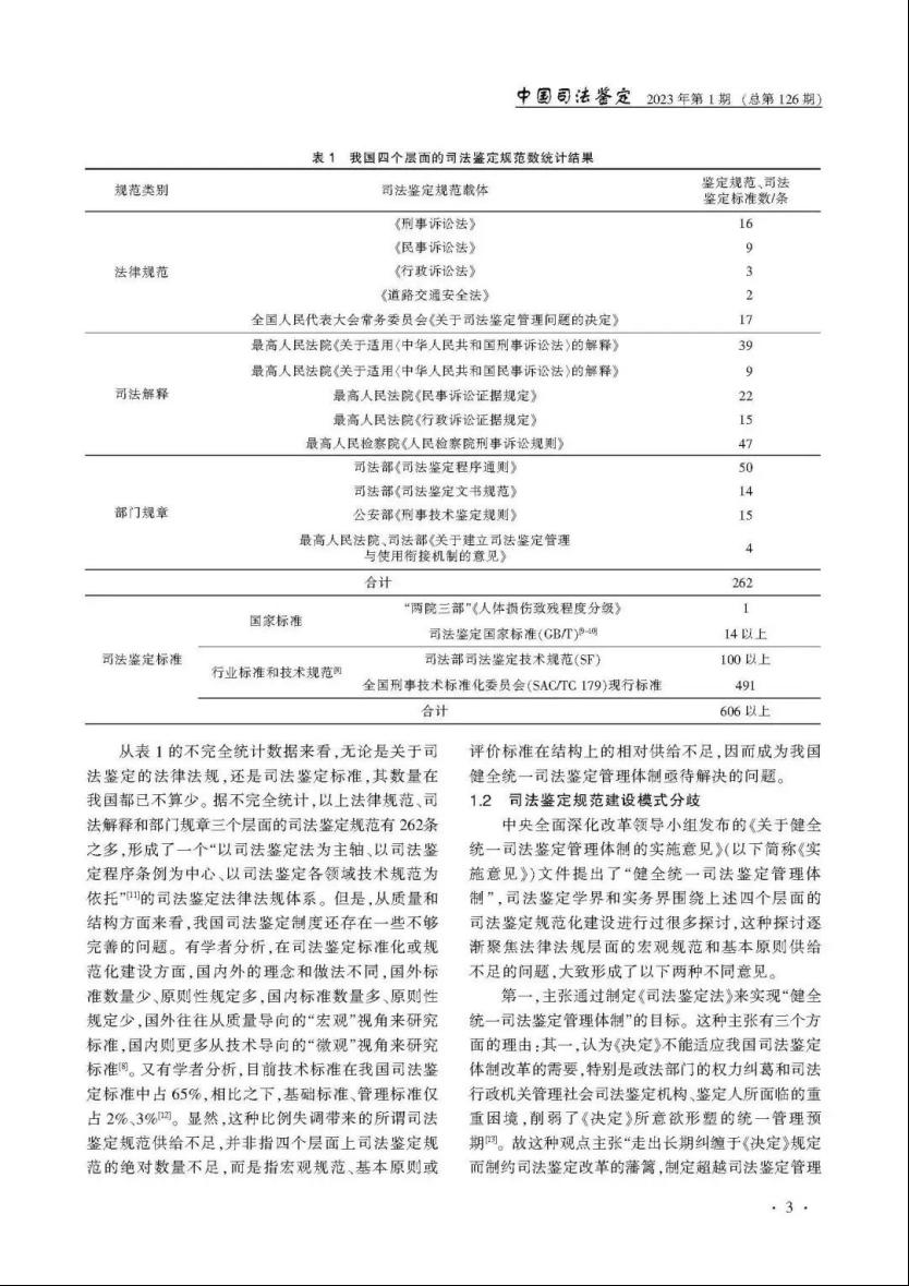
通过对我国司法鉴定规范的相对供给不足与立法模式分歧的研究,基于对《司法鉴定法》立法必要性、合理性和可行性的分析和质疑,论证了从法律规范、司法解释、部门规章和司法鉴定标准四个层面推进健全统一司法鉴定管理体制的协同化建设路径,即通过四个层面之间的协同作用产生合力,共同推进这一目标的实现。司法鉴定规范四个层面的区别有相对性,不同层面的规范可能具有同样的功能。鉴于我国司法鉴定实践中的许多问题均源于司法鉴定管理体制“顶层设计”方面的薄弱,未来应该加强司法鉴定基本原则与司法鉴定评价标准建设,并将其贯彻于现行司法鉴定技术标准之中,这是完善我国司法鉴定制度的一条捷径。
关键词:司法鉴定;管理体制;协同化路径;基本原则;评价标准
doi:10.3969/j.issn.1671-2072.2023.01.001


